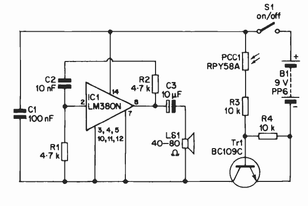
This circuit triggers an LM380 oscillator, producing an audio tone with light falling on the LDR. The circuit is from an old publication and the transistor could be the BC548.

This circuit triggers an LM380 oscillator, producing an audio tone with light falling on the LDR. The circuit is from an old publication and the transistor could be the BC548.
