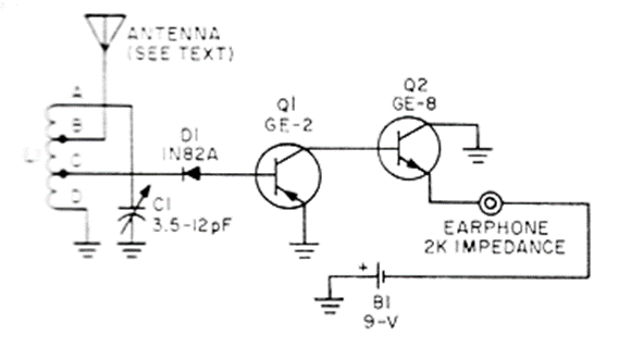
This circuit is from an Elementary Electronics from 1977. It can be assembled with relative ease by replacing Q2 with a BF494. Q1 can be replaced by any BC548; The earpiece must be a high-impedance magnetic earpiece or a piezoelectric earpiece in parallel with a resistor. L1 consists of 2 or 3 turns of 26 wire in a diameter of 1 cm without a core with taps on the turns. The circuit is not very sensitive, only picking up the strongest nearby stations. The antenna is telescopic.




