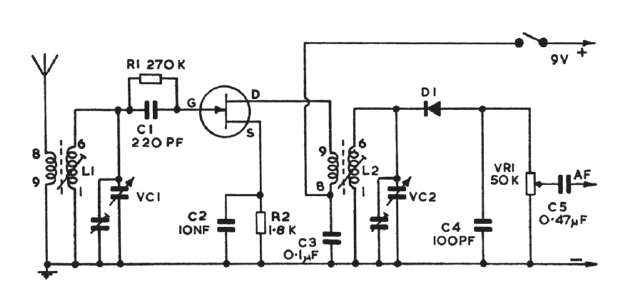
This tuner circuit was found in an old English documentation. The JFET can be any general purpose one. Coil data not provided.

This tuner circuit was found in an old English documentation. The JFET can be any general purpose one. Coil data not provided.
