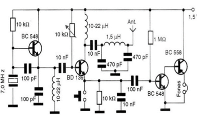
Here we have a transceiver for the amateur radio range, which operates in the 40 m band (7 MHz), depending on the crystal used (figure 4). The components are not critical, however, those in the tank circuit (those connected to the BD139 collector) are the only ones with critical values, as they will suppress harmonics during transmission. The headset is of the common type, as are the other components, without further comment. The oscillator is of the Colpitts type, controlled by crystal. Other frequencies can be experimented with, as long as the crystal and tank circuit components are changed. For example, for the 80 m (3.58 MHz) band, instead of the 470 pF capacitors, 820 pF values are placed and the 1.5 µH inductor is replaced by a 2.2 µH one. The trimpot connected to the base of the BD139 serves to control its polarization, increasing the signal at the output, which must have an adequate load (antenna, or maximum brightness on the lamp for adjustments) of 50 ohms. The phone and the manipulator can be connected using jacks. The power achieved with this circuit is around 20 mW, even powered by a simple battery. By releasing the manipulator, the circuit is enabled to receive signals and, when the manipulator is pressed, the circuit starts transmitting the signals. This circuit arrangement is little known to most readers and was based on a famous Internet circuit, the so-called "PIXIE2 transceiver". There are a multitude of websites showing this fabulous circuit, which is extremely simple and works very well. Obviously, it is necessary to use a suitable antenna, the kind used by radio amateurs. The only component that is most difficult to find commercially is precisely the crystal, with a few possibilities: having the crystal cut to the desired frequency or purchasing one ready-made commercially (7.121222 MHz).




