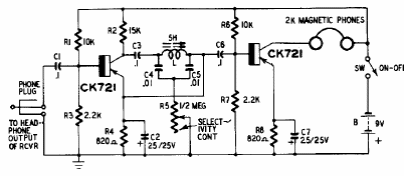
This circuit is from an American publication from the 60's. The transistors are made of germanium. It monitors signals from a transmitter placed nearby.

This circuit is from an American publication from the 60's. The transistors are made of germanium. It monitors signals from a transmitter placed nearby.
