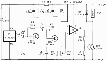
Using a period sensor, this circuit triggers a relay when pressure changes occur. The circuit is from an English documentation from 1995. The relay is according to the supply voltage.

Using a period sensor, this circuit triggers a relay when pressure changes occur. The circuit is from an English documentation from 1995. The relay is according to the supply voltage.
