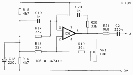
This circuit was obtained from an English documentation from 1995. The operational amplifier can be the 741. The frequency is given by the capacitors in the Wien network.

This circuit was obtained from an English documentation from 1995. The operational amplifier can be the 741. The frequency is given by the capacitors in the Wien network.
