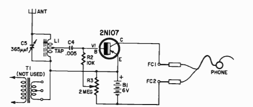
In this simple receiver from a 1966 documentation, the base-emitter junction of a germanium transistor is used to detect the signals. The coil is commercial grade ferrite of the time.

In this simple receiver from a 1966 documentation, the base-emitter junction of a germanium transistor is used to detect the signals. The coil is commercial grade ferrite of the time.
