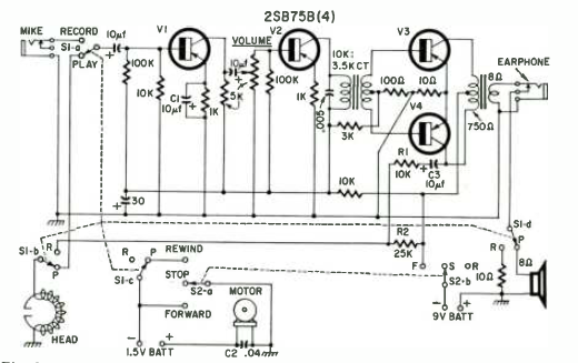
This is the circuit of an economical tape recorder from the 60s. The circuit appeared in a Radio Electronics magazine from November 1962. Power is supplied by batteries.

This is the circuit of an economical tape recorder from the 60s. The circuit appeared in a Radio Electronics magazine from November 1962. Power is supplied by batteries.
