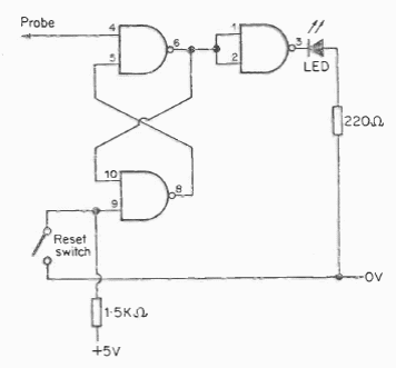
This TTL circuit with the 7400 serves as a pulse indicator. It must be supplied with a voltage of 5 V.
This well-known circuit is another version of a 2-transistor transmitter found on the Internet. In this...
This traditional amplifier configuration is from the National Semiconductor's Linear Applications Handbook...
We found this circuit in a 70s Electronic Design documentation. The circuit uses general-purpose...