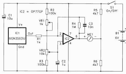
We found this circuit in an English documentation from 1995. The Hall sensor used is from the time and the operational amplifier could be the 741.

We found this circuit in an English documentation from 1995. The Hall sensor used is from the time and the operational amplifier could be the 741.
