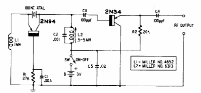
This circuit for a frequency of 100 kHz was found in documentation from the 60's. The circuit can be changed to operate at other frequencies by changing the crystal.

This circuit for a frequency of 100 kHz was found in documentation from the 60's. The circuit can be changed to operate at other frequencies by changing the crystal.
