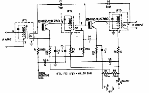
This circuit that equipped many transistor radios from the 50's was found in an American documentation of the time. The transistors are germanium types and the IFs are 455 kHz.

This circuit that equipped many transistor radios from the 50's was found in an American documentation of the time. The transistors are germanium types and the IFs are 455 kHz.
