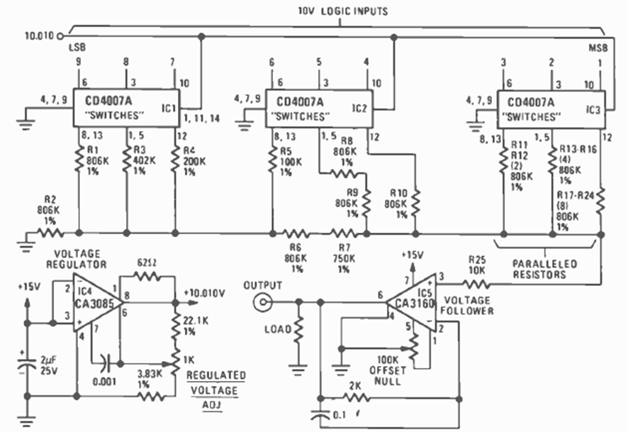
Using CMOS circuits and operational amplifiers of the time, this circuit was found in the September 1977 issue of Radio Electronics magazine. The circuit is powered by a 15 V power source.
Using transistorized regulators with NPN and PNP transistors we can create a symmetrical source of...
This circuit was found in a 1997 documentation. The signals are adjusted in a double 555 (556) and the...
We find this circuit in a 1980s documentation for amateur radio. The circuit shows how to switch...