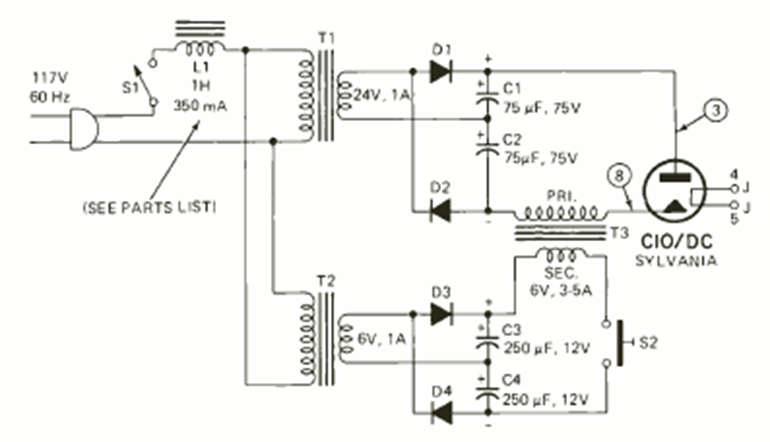
This is a different circuit for a component from the past, the zirconium arc lamp used in projectors. The circuit is from an August 1972 Radio Electronics magazine.
We found this circuit in an old documentation. The instrument can be an ordinary multimeter in the...
This simple electroscope with bipolar transistors is not the most sensitive, but can detect static...
This circuit was found in an old Popular Electronics. It causes an LED to pulse and, at the same...