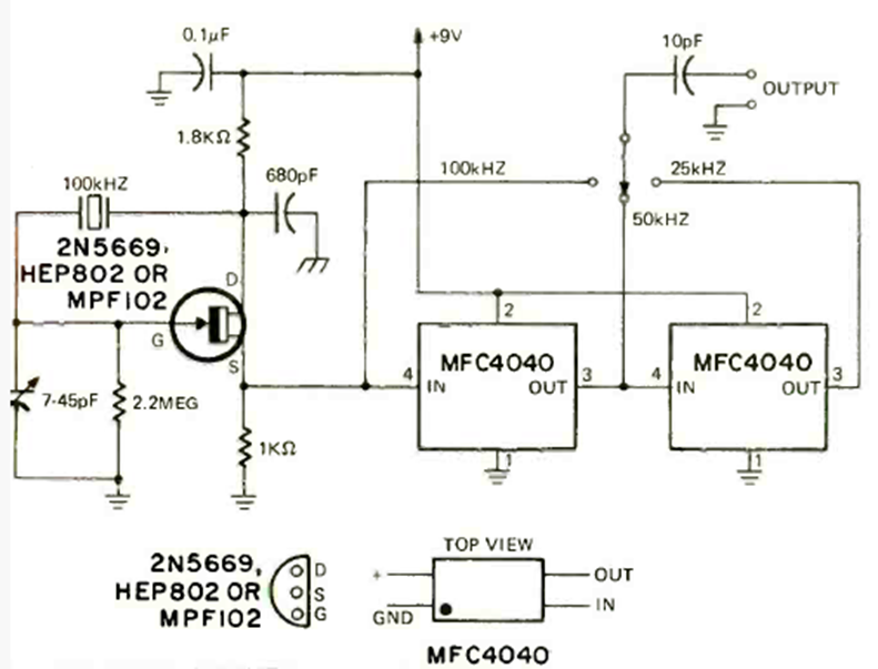
This circuit for generating precise reference signals was found in the April 1973 issue of Radio Electronics magazine. The circuit generates 100 kHz signals according to the crystal used.
This well-known siren configuration using complementary transistors is from a 1980s documentation. The...
This circuit is from the time when the 741 was first introduced. It was published in the February 1971...
This circuit consists of a small inverter that can generate a few hundred volts of DC voltage...