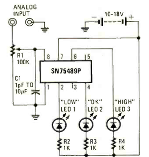
Using the Texas Instruments SN75489P this circuit was found in June 1978 Radio Electronics magazine. The power supply is from 10 to 18 V.

Using the Texas Instruments SN75489P this circuit was found in June 1978 Radio Electronics magazine. The power supply is from 10 to 18 V.
