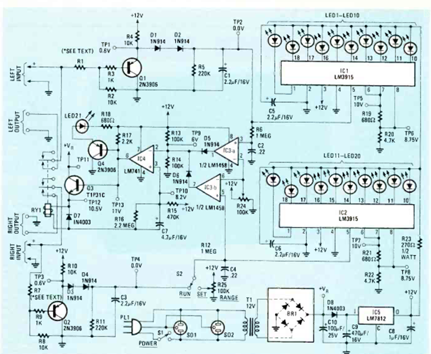
This sophisticated moving bar indicator circuit with the LM3915 is from a Radio Electronics magazine from May 1985. The two-channel circuit includes the power supply.
The automatic modulated siren circuit shown in the figure really produces an interesting sound...
This circuit was found in the August 1973 issue of Radio Electronics magazine. The Darlington...
This circuit has three settings, central sound frequency, modulation speed and modulation depth. The...