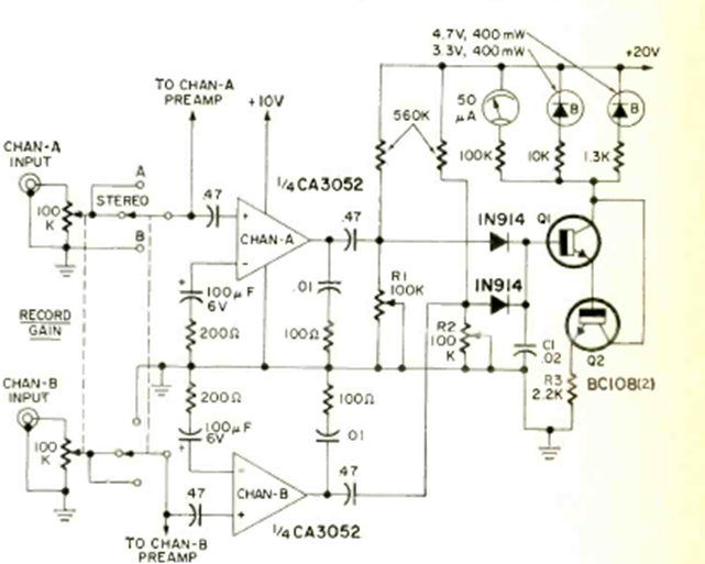
This stereo meter-indicator was found in the August 1971 issue of Radio Electronics magazine. The transistors are known types and BC548 equivalents can be used.
This game was found in an old Popular Electronics. The unijunction transistor can be 2N2646. The...
This circuit interrupts the power supply when grounding is missing. The circuit is from an old...
In figure 1 we have a circuit that turns on after a certain time and then turns off, also after a...