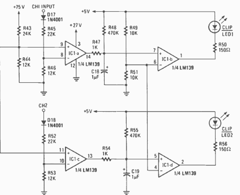
Published with a power amplifier in the January 1985 issue of Radio Electronics, this circuit indicates overexcitation by a strong signal that causes distortion.
This simple transistor tester circuit was found in the February 1968 issue of Radio Electronics magazine....
This powerful inverter provides a high-quality sine wave signal. I found it in a Radio Electronics issue...
This squelch is activated by its own noise, acting automatically. It is used in communications...