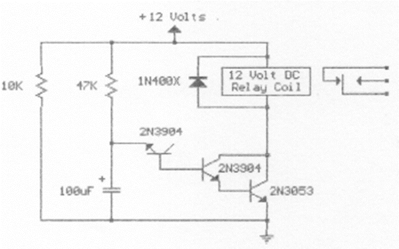
This circuit switches on an external load after a certain interval given by the capacitor. The circuit is from a documentation from the 80s. The load depends on the relay used.
This analog voltmeter with great sensitivity and input resistance has a traditional configuration found in...
This circuit is used to turn on the headlights when it gets dark. The circuit is from an...
The indicated circuit is based on the National Semiconductor LM3524 which is not an easy component to...