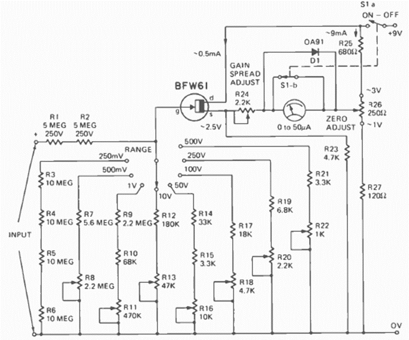
This nice analog indicator circuit was found in the January 1974 issue of Radio Electronics magazine. The circuit has 8 scales with individual adjustments. The instrument is rated at 50 uA.
This analog voltmeter with great sensitivity and input resistance has a traditional configuration found in...
This circuit is used to turn on the headlights when it gets dark. The circuit is from an...
The indicated circuit is based on the National Semiconductor LM3524 which is not an easy component to...