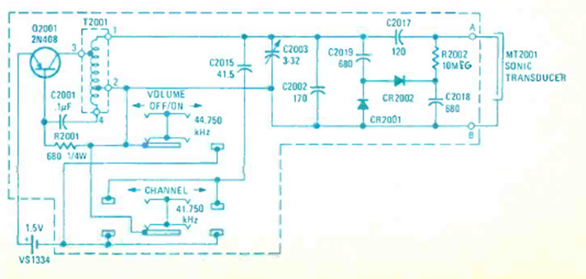
This circuit from a Radio Electronics from December 1974 was used in color televisions of the time. It serves as a reference for restoration work. The circuit is of the ultrasonic type.
This analog voltmeter with great sensitivity and input resistance has a traditional configuration found in...
This circuit is used to turn on the headlights when it gets dark. The circuit is from an...
The indicated circuit is based on the National Semiconductor LM3524 which is not an easy component to...