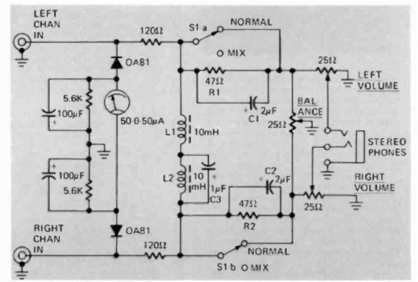
This circuit from an old Radio Electronics is used to connect headphones to the output of amplifiers that do not have this type of output. The magazine is from August 1974 and the headphones are low impedance.
This circuit from an old Radio Electronics is used to connect headphones to the output of amplifiers that do not have this type of output. The magazine is from August 1974 and the headphones are low impedance.