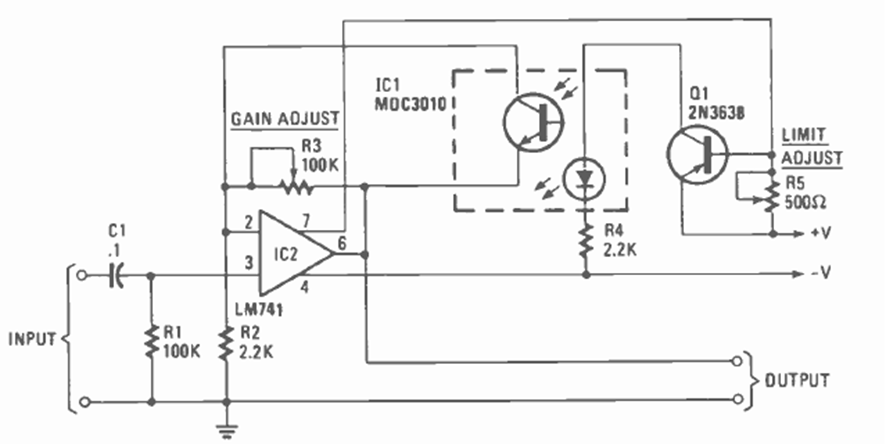
This circuit is used to protect an amplifier from excessive power output that would cause problems for the speakers. The circuit is from the January 1985 issue of Radio Electronics magazine.
This PWM circuit was found in an American publication from 1978. It consists of a simple control that...
This circuit, from an old ON Semiconductor publication, suggests a shield to excite an LED from an...
The integrated circuit used in this application is not currently common. The circuit is from 80s...