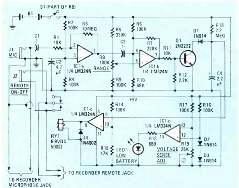
This circuit was released in a Radio Electronics issue in November 1983. It is an accessory to be used to control recordings so that the recorder only comes into action when there is sound. The circuit uses components that are still common today.
This circuit was released in a Radio Electronics issue in November 1983. It is an accessory to be used to control recordings so that the recorder only comes into action when there is sound. The circuit uses components that are still common today.