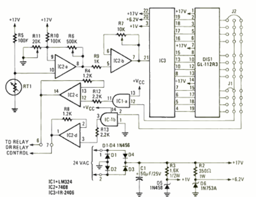
This circuit was found in the October 1979 issue of Radio Electronics magazine. The circuit is based on the 7106 module but can be used with other equivalents that have a voltage input. The power supply is included.
This circuit was found in the October 1979 issue of Radio Electronics magazine. The circuit is based on the 7106 module but can be used with other equivalents that have a voltage input. The power supply is included.