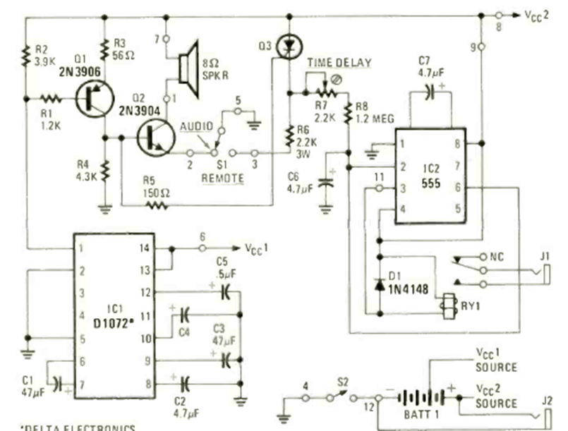
We found this circuit in April 1979 Radio Electronics magazine. The circuit is based on the 555 and an integrated circuit of the time, including the audible warning and the activation of a relay.
The input of this circuit remains in a high impedance state when the power of the LT6100 is cut...
This low voltage circuit was found in the November 1960 Radio Electronics magazine announcing new...
This high impedance driver was found in a 1980s documentation. The integrated circuit is a type of...