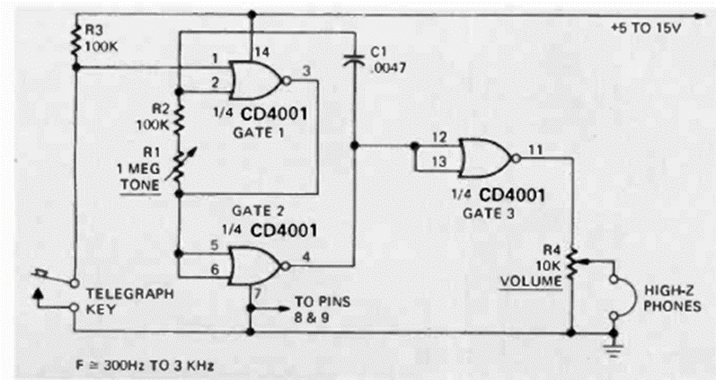
Indicated for telegraphy practice, this circuit was found in the Radio Electronics magazine of December 1974. The circuit is for high impedance headphones and can be powered by voltages from 5 to 15 V.
Indicated for telegraphy practice, this circuit was found in the Radio Electronics magazine of December 1974. The circuit is for high impedance headphones and can be powered by voltages from 5 to 15 V.