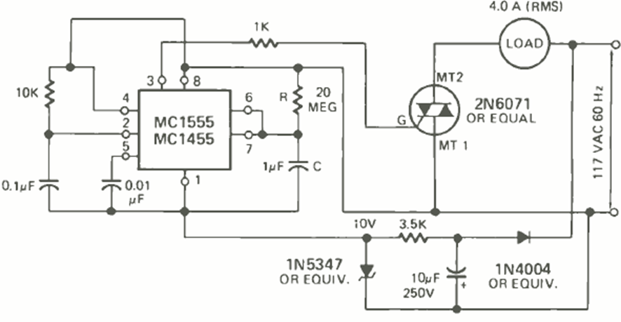
This circuit for AC loads was found in February 1976, Radio Electronics magazine. The triac is common, and the times are given by the 20 MΩ resistor and the 1 uF capacitor.
This control, which may appear in other versions on this site, was found in documentation from the...
We found this circuit in a Motorola documentation from 1978. The circuit is based on the LM324...
We found this circuit in an American 80's documentation. The circuit can be adapted to function as a...