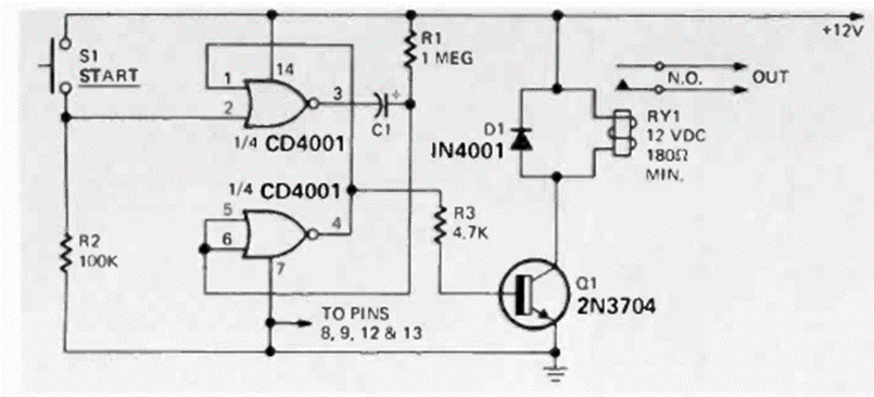
This circuit turns off a relay after a time determined by C1. The circuit was found in the December 1974 Radio Electronics magazine. The relay is rated according to the supply voltage.
August 2017 - Texas Instruments' new integrated circuit BQ25872, a 7-A keyed battery charger with...
This crystal oscillator uses a common transistor and its frequency depends on the crystal used. We...
Found in the April 1995 issue of Electronics Now, this circuit operates at a lower frequency than...