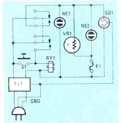
This circuit was found in the September 1983 issue of Radio Electronics magazine. The relay is rated at mains voltage and the components are all passive.

This circuit was found in the September 1983 issue of Radio Electronics magazine. The relay is rated at mains voltage and the components are all passive.
