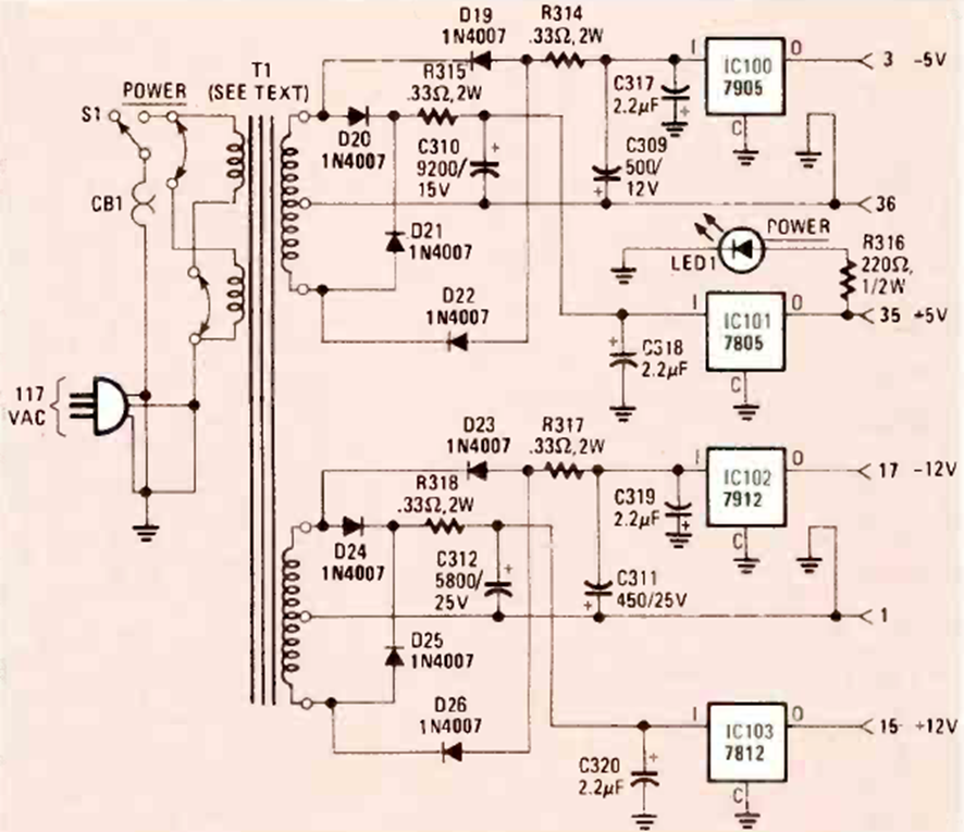
For someone who wants to take advantage of a double transformer in a good power supply, we found this circuit that is part of an article in the magazine Radio Electronics from October 1982. Integrated circuits must be equipped with heat sinks.
For someone who wants to take advantage of a double transformer in a good power supply, we found this circuit that is part of an article in the magazine Radio Electronics from October 1982. Integrated circuits must be equipped with heat sinks.