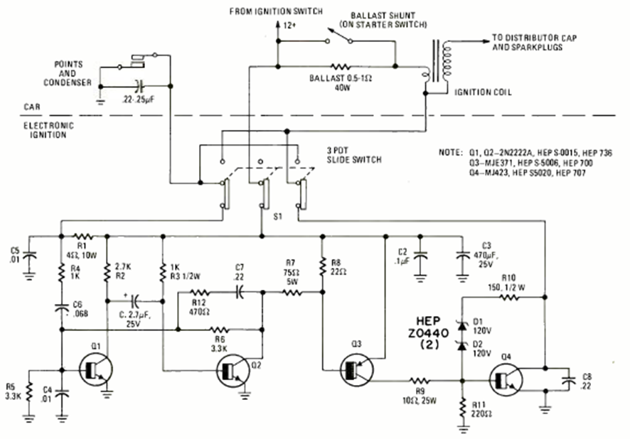
This electronic ignition for cars of the time was found in the Radio Electronics magazine of May 1976. The circuit uses power transistors that must be mounted on heat sinks.
The MC1455 integrated circuit consists of a version of the 555 made by Motorola. The circuit given...
This circuit, from the ON Semiconductor Thyristor Manual, controls both the speed and direction of...
This circuit allows linear brightness control of an LED from an input voltage. The power supply must...