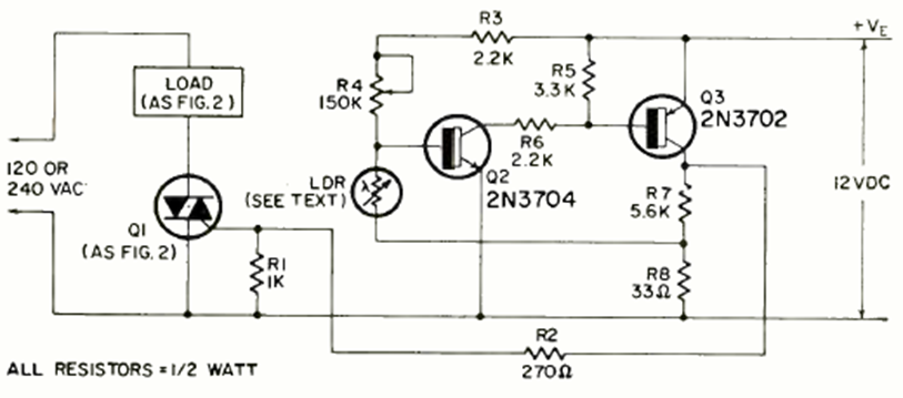
This remote control or light-beam operated switch was found in the June 1970 Radio Electronics magazine. Sensitivity is set at R4.
This configuration is found in other LM317 manufacturer's manuals. It is a regulating circuit in...
The circuit presented was found in the Linear Applications Handbook of the National Semiconductoir of 1994....
We obtained this circuit from the 1977 National Semiconductor FET Databook. The frequency depends only...