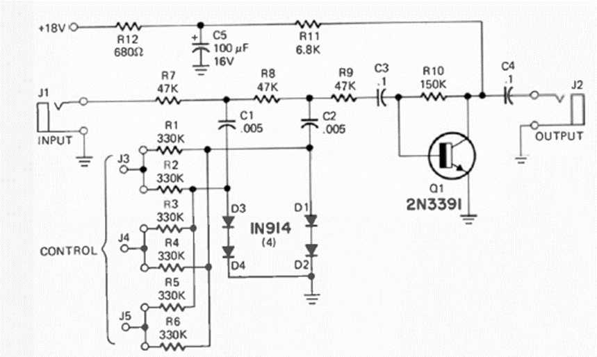
This circuit appeared in the September 1973 issue of Radio Electronics magazine and was recommended for a synthesizer project. The circuit is for audio signals and has control inputs.
This configuration is found in other LM317 manufacturer's manuals. It is a regulating circuit in...
The circuit presented was found in the Linear Applications Handbook of the National Semiconductoir of 1994....
We obtained this circuit from the 1977 National Semiconductor FET Databook. The frequency depends only...