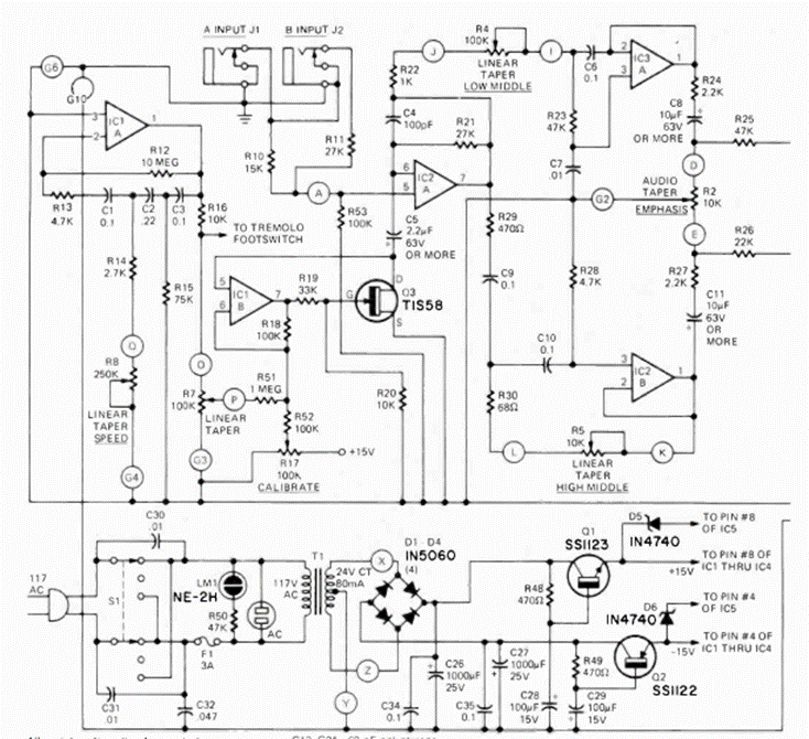
This circuit is from an article that appeared in the June 1974 issue of Radio Electronics magazine. The circuit used integrated circuits and transistors of the time and included the power supply.
n be assembled with BC558 transistors for low power transistors and a BD136 for the output. The...
This circuit, found in 1980s documentation, produces a rectangular signal of the same frequency as the...
This mixer with few components can be tried by the reader who needs this circuit, but who does not...