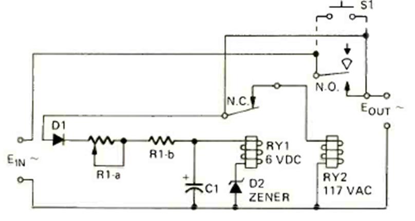
This circuit uses two relays that switch when the voltage exceeds the value given by zener D2. The circuit is from a Radio Electronics magazine from April 1975.
n be assembled with BC558 transistors for low power transistors and a BD136 for the output. The...
This circuit, found in 1980s documentation, produces a rectangular signal of the same frequency as the...
This mixer with few components can be tried by the reader who needs this circuit, but who does not...