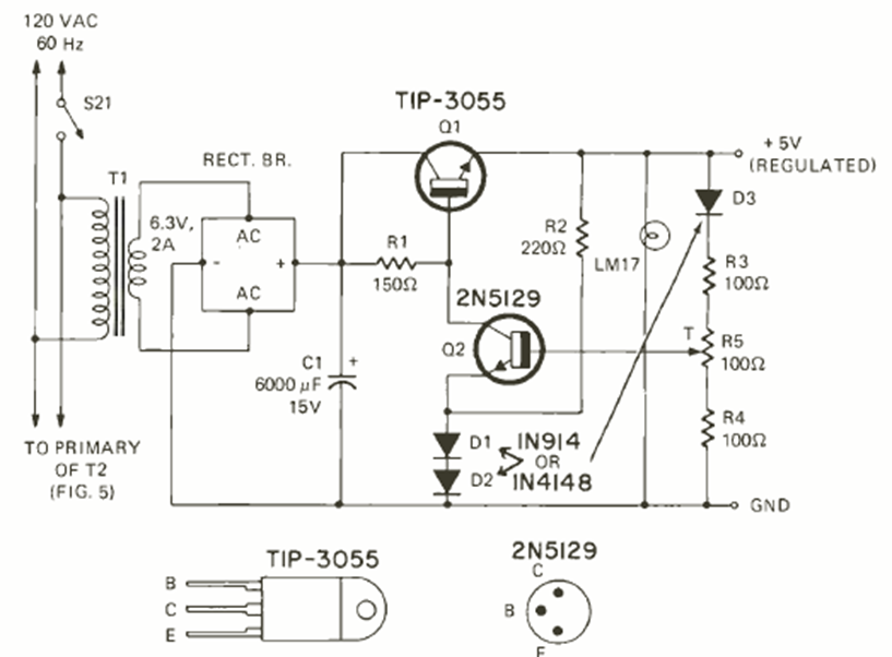
This 5 V power supply for TTL circuits was found in an article that taught how to assemble a test circuit for TTL ICs in the Radio Electronics magazine of May 1972. The TIP3055 transistor must be equipped with a heat sink.
This 5 V power supply for TTL circuits was found in an article that taught how to assemble a test circuit for TTL ICs in the Radio Electronics magazine of May 1972. The TIP3055 transistor must be equipped with a heat sink.