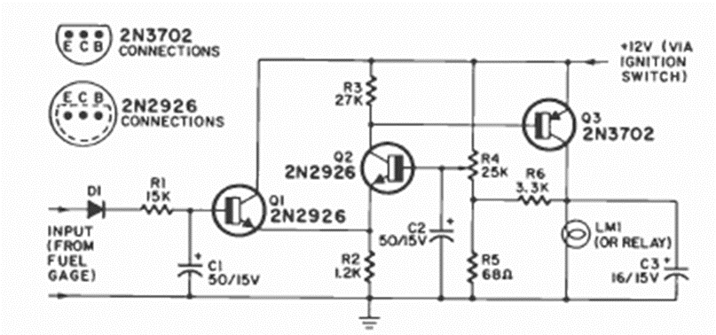
This circuit was found in the April 1971 Radio Electronics magazine. It uses common transistors and can be adapted to use an LED or audible indicator instead of a light bulb.
This circuit is designed to analyze the distortion of an audio signal. We found it in an article in...
The frequency of this unijunction oscillator is determined by the crystal whose maximum frequency is...
January 2017 - Texas Instruments' new TLVx172 operational amplifiers with Rail-to-Rail outputs can now be...