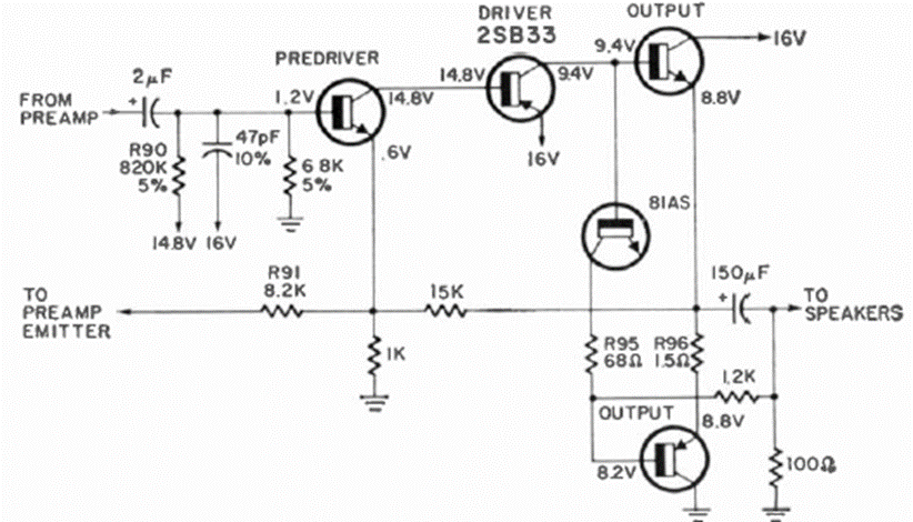
This circuit from a March 1971 Radio Electronics uses a transistor to stabilize the bias current of the output transistors. The circuit is médium power.
n be assembled with BC558 transistors for low power transistors and a BD136 for the output. The...
This circuit, found in 1980s documentation, produces a rectangular signal of the same frequency as the...
This mixer with few components can be tried by the reader who needs this circuit, but who does not...