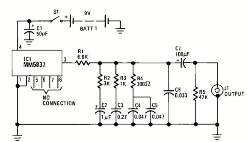
We found this circuit in the January 1978 issue of Radio Electronics magazine. The integrated circuit is from that time and is powered by a 9 V battery. The signal must be applied to an amplifier.
We found this circuit in a 1977 radio documentation. The circuit uses TTL frequency dividers from...
In figure we have a three-phase AC motor control for voltages up to 600 V or 1200 V depending on...
The oscillator shown in the figure can generate signals up to 500 kHz and has good stability. Coil...