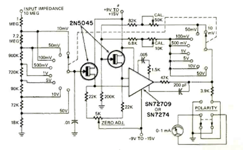
This circuit was found in the September 1972 issue of Radio Electronics magazine. The circuit uses an operational amplifier of the time and a symmetrical 9 V source.
This oscillator for testing resonant circuits was found in a Radio Electronics magazine from June...
This circuit, suggested by an old American publication, allows you to use the AM radio antenna of a...
This circuit limits (clip) the intensity of a signal, according to the setting of P. The circuit is...