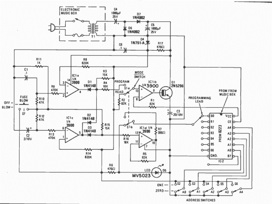
This circuit found in the October 1975 issue of Radio Electronics magazine uses an integrated circuit with several recorded songs. The integrated circuit is from the period and the power supply is provided.
This circuit found in the October 1975 issue of Radio Electronics magazine uses an integrated circuit with several recorded songs. The integrated circuit is from the period and the power supply is provided.