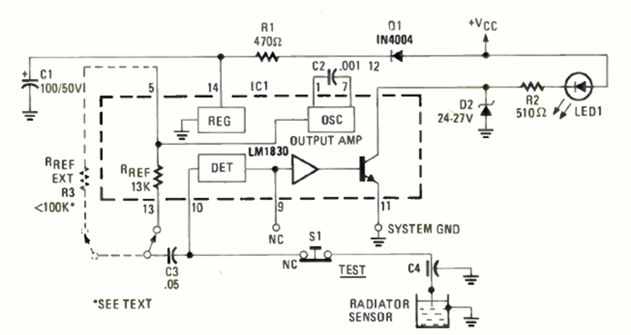
Found in the October 1979 Radio Electronics magazine, the purpose of this circuit is to monitor the coolant level in a car's radiator. The circuit is based on the LM1830.
This oscillator for testing resonant circuits was found in a Radio Electronics magazine from June...
This circuit, suggested by an old American publication, allows you to use the AM radio antenna of a...
This circuit limits (clip) the intensity of a signal, according to the setting of P. The circuit is...