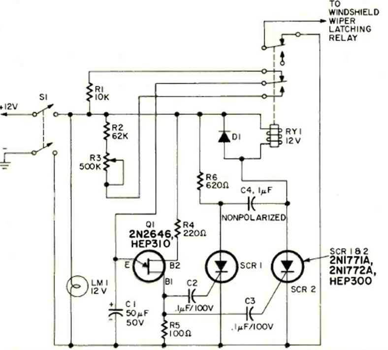
This circuit was found in the December 1971 issue of Radio Electronics magazine. The circuit is for cars of the time that did not have this factory feature as they do today. The circuit uses a lamp as power indicator.
This circuit was found in the December 1971 issue of Radio Electronics magazine. The circuit is for cars of the time that did not have this factory feature as they do today. The circuit uses a lamp as power indicator.