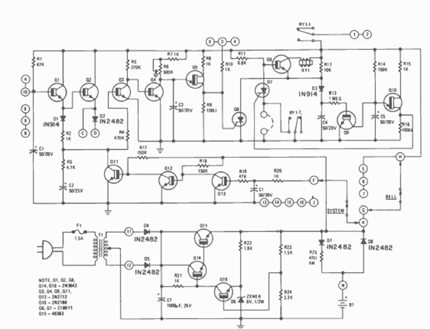
This circuit was obtained from the September 1977 issue of Radio Electronics magazine. The circuit is based entirely on transistors and two SCRs. The power supply with the inclusion of a battery is given.
This circuit uses the SQ3524, a switching integrated circuit. The circuit was found in the April...
This circuit is from a 2001 documentation used for old analog televisions. However, if the reader...
We found this circuit in an English publication from 1995. The Hall sensor used is a component of the...