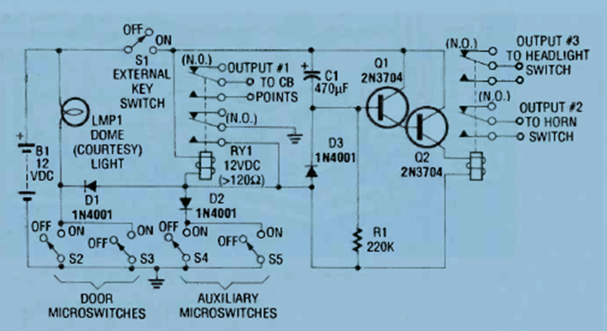
This circuit was found in the Electronics Experimenter Handbook of 1961. The circuit uses door sensors and others. It is powered by 12 V from the car battery.
Operational amplifiers with field effect transistors at the input are ideal for applications where...
This circuit is powered by the source of the equipment under analyze. We found this configuration in a 1974...
This circuit is from a 1981 publication. The DC supply can be made with voltages from 6 to 12 V...