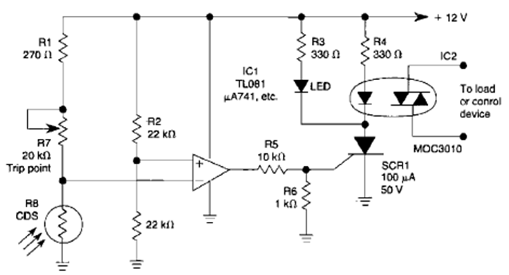
Using an LDR as a sensor and an operational amplifier this circuit was found in the Encyclopedia of Electronic Circuits volume 5 from 1995. The circuit triggers an optodiac.
This sophisticated circuit with a low, medium, and high treble filter is from 1990 documentation. The...
September 2017 - Mouser Electronics announces the availability of new MIC28514T series DC-DC...
This circuit consists of a voltage regulator for 6 V batteries with a very low voltage drop. The...