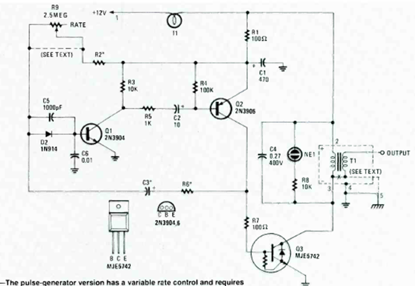
Found in the 1990 special issue of Radio Electronics Experimenter magazine, this circuit uses an automobile ignition coil. Adjustments can be made to suit the coil.
Operational amplifiers with field effect transistors at the input are ideal for applications where...
This circuit is powered by the source of the equipment under analyze. We found this configuration in a 1974...
This circuit is from a 1981 publication. The DC supply can be made with voltages from 6 to 12 V...